题记
习近平总书记勉励广大青年怀抱梦想又脚踏实地,敢想敢为又善作善成,立志做有理想、敢担当、能吃苦、肯奋斗的新时代好青年,让青春在全面建设社会主义现代化国家的火热实践中绽放绚丽之花。
在践行党的二十大精神学习实践中,beat365官方网站涌现出一批先进集体和先进个人,他们在学习研究、创新创业、文体活动、班级建设等各个方面宛若星辰熠熠生辉,引领我们共同成长。希望在他们的带领下,广大学子能“追逐光、成为光、发散光”,以奋进为笔,磨砺青春底色、绘就炫彩青春。
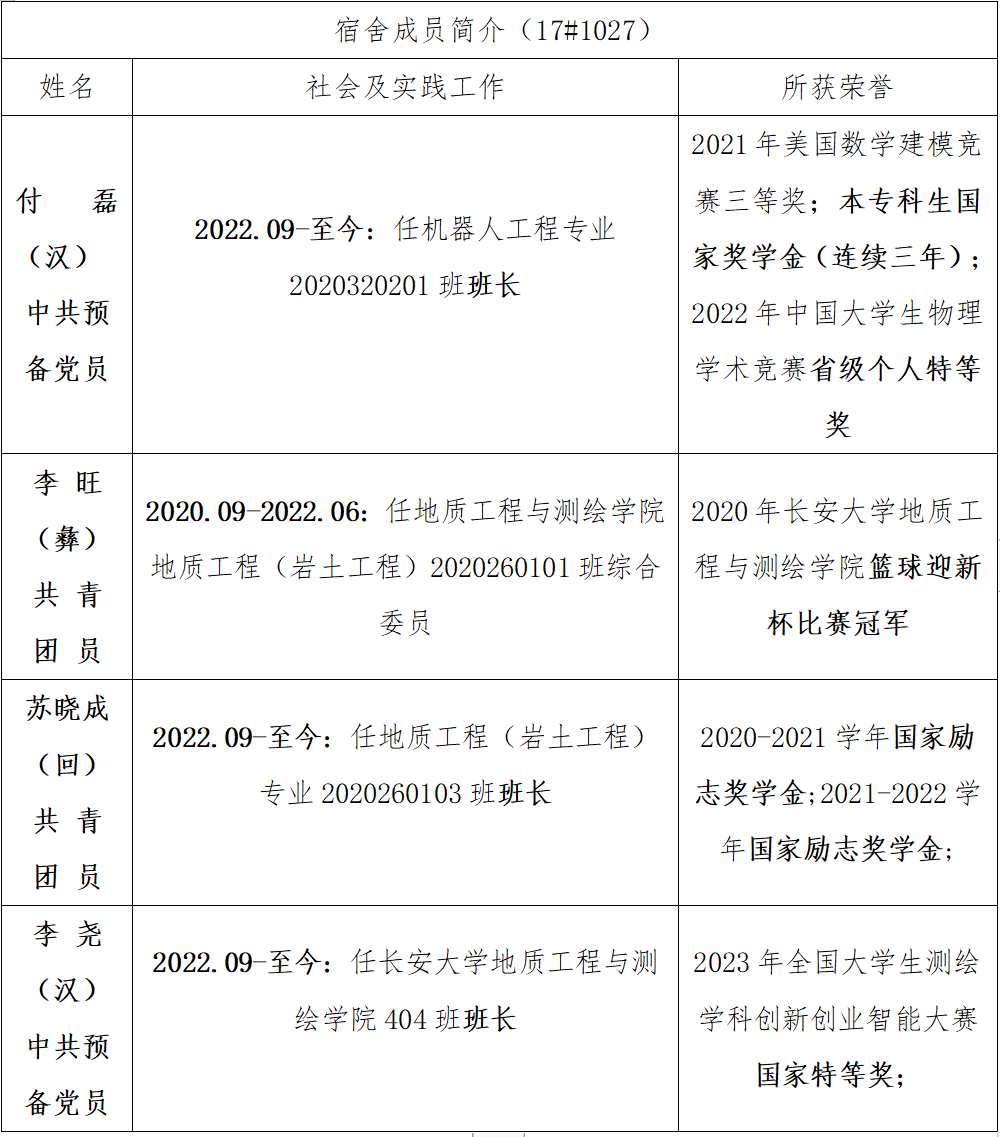
17号楼1027宿舍,由beat365官方网站本科生苏晓成(回族)、李尧(汉族)、李旺(彝族)和电控学院付磊(汉族)组成。宿舍成员来自四个不同的省份,包含三个不同的民族,是一个真正意义上的“民族团结宿舍”。

在大学期间的集体宿舍学习中,尽管我们来自不同的民族,但我们始终努力奋进,潜心学习、钻研讨论,共同进步,经过三年的努力,宿舍三人获得推免资格,所获奖学金累计4.5万余元;我们亦师亦友初试科创、共同进步,宿舍成员负责六项大学生创新创业训练计划,六项大创全部结项,其中一项评为优秀。另外,宿舍各个成员思想觉悟高,尊敬师长,荣获校级“优秀共青团员”,校级“优秀共青团干部”等荣誉称号;宿舍成员奉献自我,在疫情期间获得参加各项志愿活动累计志愿时长100多小时;我们投身实践,曾前往多家公司进行实习,多次获得“暑期社会实践优秀成果”、“暑期社会实践省级标兵团队”、“暑期社会实践优秀个人”等。除此之外,宿舍成员热爱文体活动,强健体魄,体测通过率100%,荣获文体类竞赛奖项10余项。截止目前,宿舍成员累计奖项及荣誉称号共100余项,其中,国际奖项一项,国家级奖项4项、省级奖项8项。

一、励精图治,自强不息——博学之,慎思之
风雨同舟,相扶相持。17#1027宿舍秉承着“博学之,审问之,慎思之,明辨之,笃行之”的宿舍舍训,自我约束,勤奋刻苦。在各自的班级中,我们上课认真听讲,积极参与课堂,与老师互动。
春生夏长,秋收冬藏。经过大学四年的沉淀,宿舍四人在个人素养和综合素质方面取得了优异的成果,宿舍三人获得专业推免资格,宿舍成员累计奖项及荣誉称号共100余项。宿舍所获奖学金累计4.5万余元,科创经费1万余元。

二、弘毅明德,勇于奉献——明辨之,笃行之
宿舍成员一心向党,争做先锋,成为学院第一批“党员示范宿舍”,入党申请书提交率100%,连续三年获得校级文明宿舍。宿舍成员积极为同学服务有三人担任班级班长,一人担任班级综合委员,在各自的岗位上尽心尽责。在五四评优中获得“优秀共青团员”等荣誉称号。


知是行之始,行是知之践。宿舍成员在大一暑假参加beat365官方网站“重走红军在陕路,奋斗年新征程”暑期实践队,学习革命精神和红色文化,获得“暑期社会实践省级标兵团队”;

疫情期间,宿舍成员发挥先进模范作用,积极投身防疫工作,荣获“绵阳市优秀志愿者”荣誉称号;寝室四人在疫情危急时刻都投身学校疫情防控志愿者,在宿舍楼内从事核酸检测、送餐等志愿服务,宿舍成员累计志愿时长超过200小时。

三、一生四年,四年一生--海纳百川,兼收并蓄
在宿舍内部,我们鼓励开放的交流和互相倾听。无论是面对问题还是分享喜悦,我们都愿意坦诚地交流,相互支持。我们也尊重彼此的个人空间和隐私,确保每个人都能感到舒适和尊重。我们还共同营造了一个温馨的宿舍环境。我们一起参与宿舍的清洁和维护,共同分担责任。我们互相照顾,关心彼此的健康和学习情况。我们理解到,团结并不意味着我们要变得一样,而是在差异中寻找共同点,相互学习和成长。

风停在窗边,祝福我们要热爱这个世界,热爱自己身边的人;时间如此之快,转眼一晃三四年,匆匆又夏天,挑尽春风,去看四海潮生,日落尤其温柔,人间皆是浪漫。从此满目山,既往不咎。
(供图供稿:17号楼1027宿舍全体 审核:杨东民)